Simplifying Onboarding for a Cloud SaaS Platform
(20–30%) → (60–70%)
Industry
B2B, SAAS, Cloud
Scope
Redesign | UX Research | Conversion Strategy
Duration
2 weeks
Tools
Figma , Figjam, Miro
The Problem
Challenge
Approach
Design Thinking
Empathize
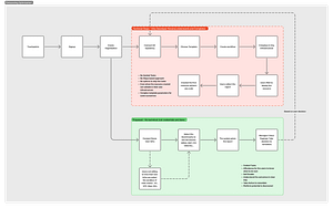
The existing onboarding flow was overwhelming and overly technical for new users across all personas. Regardless of their role, every user was forced to go through a multi-step technical setup, including
- Infrastructure connections
- Git repository setup
- Workflow creation
- Deployment and Validation
The GTM team reported that out of every 10 prospects, only 2–3 were successfully onboarded, primarily due to the complexity and lack of flexibility in the onboarding experience.
- High drop-off rates during onboarding
- Significant frustration among non-technical personas
- Poor conversion metrics for the go-to-market (GTM) team
Define
Reframing the Challenge
How might we design a simplified onboarding flow that welcomes both technical and non-technical users, and allows them to see immediate value — without requiring complex setup?
Ideate
Research and Insight-Driven Concepts
I led a focused discovery phase:
- Qualitative interviews and Quantitative Surveys
- Usability Workshops to monitor the friction points with Heat map analysis
- Competitive anlaysis
Created persona maps and clarified motivations
- Cloud Engineers: Seek to assess system health and risks
- Managers: Want a high-level report to assign action items downstream
Design
The New Experience
We redesigned the onboarding to focus on passive value discovery before any setup:
- Create an Organization
- Connect Infrastructure
This insight-based approach allowed users to:
- See instant value without configuration fatigue
- Share actionable reports with internal teams (like developers)
- Take remediation steps only if and when needed




